南芯科技推出全新單節鋰電池智能保護芯片
今日,南芯科技(證券代碼:688484)宣布推出帶控制引腳的鋰電保護芯片 SC5617E,有助于解決硅負極電池的應用痛點。SC5617E 面向單節鋰電池充放電,具備高精度、低功耗和智能控制三大優勢,為手機、平板等移動設備的單節電池包提供更加智能高效、安全準確的 BMS 解決方案。

多重模式,全生命周期守護電池安全
電池的安全性是電子設備可靠運行的關鍵。在充放電過程中,如果無法基于系統實時情況調節充放電電壓,鋰電池很容易進入過度充電或過度放電的狀態,造成安全隱患,降低使用壽命。針對硅負極電池,多數 BMS 芯片按照常規石墨電池的欠壓點關機,導致低壓區的能量無法被充分利用;而如果直接把欠壓點調低,則可能產生電池鼓包的情況。
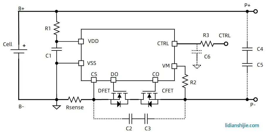
SC5617E 能實時監測電池包的電流、電壓等狀態,且可以通過 CTRL 引腳動態調節欠壓點,在守護整個充放電周期安全性的同時,充分利用硅負極電池低壓區的能量。SC5617E 通過測量 VDD 和 VSS 引腳間壓降來監測電池包電壓;通過測量 CS 和 VSS 引腳間壓降,并結合外部電流采樣電阻來監測電池包電流;通過 VM 引腳監測充電器和負載連接狀態,從而實現不同安全模式的邏輯選擇。芯片可支持五種模式:普通模式、過壓模式、欠壓模式、放電過流模式和充電過流模式,并通過控制充電及放電 FET 的開啟或關閉,實現不同模式的切換。此外,南芯科技還提供通用鋰保 SC5617A 和 SC5617F,支持零伏禁充和允充兩種功能,適應客戶不同應用場景。

SC5617E 典型使用電路
多種選擇,盡顯出眾性能
SC5617E 具備高精度、低功耗、智能控制三大核心優勢。
高精度電流/電壓測量是實現高效保護的基礎,SC5617E 通過采集電壓和電流信息,可準確地識別電池運行過程中的異常情況,提升設備的安全性和穩定性。SC5617E 的功耗僅 2.4μA,待機功耗更是低至 0.46μA,不僅能延長電池使用壽命,還能滿足可穿戴設備等功耗敏感設備的需求。此外,SC5617E 集成了強大的智能控制功能,通過外部控制引腳 CTRL,不僅可以動態調節欠壓點,還能靈活控制芯片進入不同的工作模式。
SC5617E 提供兩組控制功能:
A 組:動態過放調壓模式 + 運輸模式 + 產線測試模式
B 組:充電關閉模式
在運輸模式下,放電功能被禁用,可減少電池在運輸過程中的自放電流失,延長電池存儲時間,功耗低至 80nA;在充電關閉模式下,充電功能被禁用,適應折疊屏等手機并聯充電的應用;在產線測試模式下,放電功能和充電功能均被禁用,可用于產線主板功耗測試。這些控制功能能夠滿足不同設備在不同使用場景下的多樣化需求。
南芯科技電池管理芯片家族
南芯科技提供單節及多串電池的保護方案,可精確監測過壓、欠壓、過流等異常狀態,并執行相應的保護措施。針對不同電芯要求及終端應用特點,我們的解決方案覆蓋不同的檢測精度、保護邏輯和功耗管理,適配多種產品需求。SC5617E 為移動設備單節電池充電提供高精度、低功耗、智能控制的多樣化靈活解決方案。



